Электропроводка дома и используемые в ней электроприборы нуждаются в постоянном внимании. Всем электрохозяйством помещения, при соблюдении правил электробезопасности, должен заниматься специалист-электрик.
Практически все бытовые электроприборы подключают к розеткам домашней сети с помощью гибких шнуров.
Ремонт-это последовательность определенных действий. Делать электрику нужно после снесения старых обоев, перегородок, до начала отделочных работ.
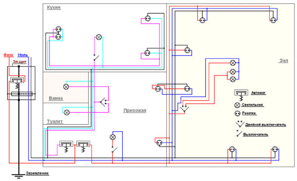
Но при планировании ремонтных работ в квартире, необходимо составить схему расположения розеток и выключателей в зависимости от того, где и как будет размещена различная мебель и техника.
Ведь при расстановке розеток необходимо сочетать и удобство, и безопасность. При выборе места установки розетки, при комфортном размещении сетевых гнезд могут появиться признаки того, что места для розеток отметили неправильно.
- Розетка находится в неудобном месте, когда электроприбор отсоединяют, то дергают за шнур, который в процессе может быть поврежден.
- Размещение электрооборудования в доме в соответствии с количеством комнат. Поэтому розеток должно быть больше, чем планировалось сначала. Поскольку недостаток розеток сразу ухудшает внешний вид комнат, потому что приходить постоянно пользоваться удлинителем. Минимум 4 розетки должно быть большой комнате и на кухне.
- Вопросы безопасности особенно важны в комнатах, где влажно и всегда перепады температур: на кухне и в ванной комнате. Там необходимы влагозащищенные розетки, даже можно устанавливать розетки с крышкой. Отдельные розетки связаны с потолочными светильниками, такое расположение должно быть у входа в ванную комнату.
- По правилам безопасности, электронику запрещается устанавливать рядом с мойкой (особая влажная зона) и с плитой (опасная зона горения). Это способствует перегреву или удару током, и как следствие попадание воды на прибор. Оптимальное расстояние между розетками должно быть больше метра. Необходимо располагать розетки возле холодильника, стиральной машины или большого шкафа, чтобы они были на видном месте, а не прятать их за громоздкими предметами мебели и техники. Ведь любая неисправность шнура или розетки будет заметна сразу.
- Розетки должны быть в единой эргономике интерьера. Для удобства лучше размещать розетки невысоко, потому что для подключения приборов может не хватить длины шнура, а также людям некомфортно тянуться к высокорасположенным розеткам. В среднем розетка должна находиться на высоте 1 м от пола.

















